市经开区公安分局公开招聘26名警辅人员
请用微信扫一扫
根据工作需要,宿迁市公安局宿迁经济技术开发区分局决定面向社会招聘警务辅助人员26名,特制定本简章。
一、报考条件
1.具有中华人民共和国国籍,拥护宪法,遵守国家法律法规,品行端正;
2.听党指挥,服从命令,吃苦耐劳,具有较强的工作责任心和组织纪律性,能够保守国家秘密和警务工作秘密;
3.自愿从事警务辅助工作,具有履行岗位职责所需的工作能力;适应夜班值守,不定时加班或倒班等需要;
4.身心健康,五官端正,无口吃、重听、色盲,无纹身,无明显生理缺陷,无传染性疾病,体能、心理素质较好;
5.文职辅警需大专及以上学历,勤务辅警需高中(含)或同等及以上学历;
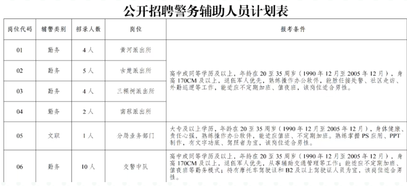
6.具备招聘岗位所需的报考条件及要求(详见文末附件招聘计划表);
7.同等条件下,优先招聘烈士和因公牺牲人民警察的配偶和子女、退役军人、见义勇为人员、警察类或政法类院校毕业生;
8.非在职警务辅助人员。曾从事警务辅助工作,非因违法违纪等情形被开除或者辞退,因个人原因离职的,须满1年方可重新应聘;在以往宿迁经开区辅警招聘测试、体检、政审等环节,因个人原因弃权未事前告知的,需满1年方可重新应聘。(以上,时间节点为简章发布日)
9.具有下列情形之一的,不予招聘录用:
(1)本人或家庭成员、主要社会关系人参加非法组织、邪教组织或者从事其他危害国家安全活动的;
(2)本人家庭成员或主要社会关系人正在服刑或正在接受调查的;
(3)受过刑事处罚或者涉嫌违法犯罪尚未查清的;
(4)编造、散布有损国家声誉、反对党的理论和路线方针政策、违反国家法律法规信息的;
(5)因吸毒、嫖娼、赌博受到处罚的;
(6)被行政拘留、司法拘留或收容教育的;
(7)被吊销律师、公证员执业证书的;
(8)被开除公职、开除军籍或者因违纪违规被辞退解聘的;
(9)从事警务辅助工作合同期未满擅自离职的;
(10)有较为严重个人不良信用记录的;
(11)其他不适宜从事警务辅助工作的。
二、招聘程序
(一)线上报名
报名者通过公告底部链接,自行下载打印《宿迁市公安局宿迁经开区分局公开招聘警务辅助人员报名表》(详见文末附件),准确、完整填写相关信息。
报名时间:2025年12月8日至12月12日,早上9:00—12:00、下午2:00—17:30,将报名表(需附照片)电子档、身份证、学历证书、退伍证和其他有关证明材料拍照或扫描发工作人员企业微信(微信号:15050935761)。
(二)资格审查
主要审核报名者的资格条件,初审通过的,将通知现场递交纸质材料。资格审查未通过的,不得进入之后环节。报名时要如实提交有关信息和材料,凡弄虚作假的,一经查实,取消应聘资格。
(三)笔试
通过资格审查人员参加笔试,笔试总分100分,考试内容涵盖时政、法律、常识百科、宿迁市情等。
(四)体能测试
报考勤务辅警岗位(01-04岗)人员参加体能测试。体能测试项目为:4×10米跑、俯卧撑、立定跳远。测试标准按照“体能测试项目及评分标准”执行,体能测试各小项单项100分,各项平均分折算后计入体测总成绩。
(五)技能测试
报考文职辅警岗位(05岗)人员参加技能测试。技能测试主要考察岗位所需的能力,总分100分。
(六)面试
勤务辅警岗位按照笔试80%、体能测试20%;文职辅警岗位按照笔试50%,技能测试50%,折算累加成绩,从高到低排序,以招聘计划1:5比例确定参加面试人员,不足比例按实际人员确定,面试总分100分。
(七)体检
按照入围面试环节成绩50%、面试成绩50%,折算累加确定总成绩。按照总成绩从高到低顺序,以岗位招聘计划1:1比例,确定参加体检人员。体检参照修订后的《公务员录用体检通用标准(试行)》。体检费用由报考人员承担。
(八)考察
考察由招聘单位按照招聘条件第九项所列的十一条内容进行,存在相应情形的,考察不合格。
(九)公示和录用
考察合格人员确定为拟录用人员,公示5个工作日。公示期满后,没有问题或者反映问题不影响录用的,根据相关法律法规及规范性文件签订劳动合同,用人部门与拟录用人员签订保密承诺书。拟录用人员与其他单位存在劳动关系的,由拟录用人员自行解除,未能解除或隐瞒实情的,视为不符合录用条件。在试用期内被证明不符合录用条件、不适应岗位工作需要的,解除劳动关系。
三、管理及待遇
1. 被录用人员试用期满经考核合格后正式上岗,由经开区公安分局负责日常管理、使用。薪酬待遇按照《宿迁市公安局经开区分局警务辅助人员工作薪酬分配办法》执行。
2. 按照国家规定,单位为被录用人员缴纳社会保险及公积金,同等享受其他福利待遇。
3. 录用后至法定退休年龄不能达到法定享受退休金个人社保应缴纳年限的,应当由其本人在达到退休年龄后自行缴纳剩余个人社保金。
4. 录用后用人单位因工作需要调整岗位,应当服从安排。
5. 被录用人员如与原单位发生人事、劳动保障等方面的争议等,均由本人负责协商解决。
四、其他事项
1. 笔试、体能测试、面试、体检等时间安排通过“宿迁经开区警方”和宿迁就业发布,并通过招聘企业微信通知考生,凡未按有关规定参加考试考核的,均视为自动放弃招聘资格。
2. 体能测试前要进行适当锻炼,评估身体状态,有身体不适的应慎重考虑是否参加体能测试,否则所产生的一切后果由考生本人承担。
3. 有关环节实有人数不足比例的以实有人数计,递补根据需要进行。递补考生须在接到递补通知(含电话、短信或微信通知)的24小时内反馈个人意向,否则视为自动放弃递补资格。
4. 报考人员要对自己所提交的信息的真实性负责,凡发现弄虚作假和违反考试纪律的报考人员,一律取消考试或录用资格。
五、纪律与监督
为确保招聘工作公正有序,保证录用人员素质能力,本次招聘坚持“公开、平等、竞争、择优”原则,严肃招考纪律,严格秉公办事。招聘过程中,凡报考人员弄虚作假的,取消报考资格。招聘工作不设任何代办机构,笔试、专业测试、面试不指定教材,招聘过程中公安机关不收取任何费用。
招录咨询联系人:15050935761(微信同号)
监督举报电话(督察大队):0527-84354022

